4月12日,我校成功举办第十三届全国大学生电⼦商务“创新、创意及创业”挑战赛(以下简称“三创赛”)校级赛。“三创赛”自2009年开始举办,是由教育部委托教育部高校电子商务类专业教学指导委员会主办的全国性在校大学生学科性竞赛。“三创赛”在中国高等教育学会发布的全国普通高校大学生竞赛排行榜的57项赛事中排名第13位,在全国高校创新创业类竞赛研究报告中排名第3,也是我校认定的大学生A类竞赛。本次“三创赛”校级赛由教务处主办、经济与管理学院承办。
开幕式上,教务处处长张世明希望参赛团队通过比赛激发自身的创业兴趣和潜能,同时在与企业项目接轨的实战过程中进一步培养团队协作能力和创新精神。经济与管理学院院长卓武扬表示,学院会充分发挥专业和资源优势,配合学校办好“三创赛”校级赛,为向市赛推荐和输送优秀项目做好遴选,争取在市级赛及更高级别的赛事中再创佳绩。电子商务专业负责人羊英作为评委代表,承诺将严格遵守“三创赛”对评委工作的有关规定,客观公正地为参赛团队及作品作出认真、严谨和负责的评价。教务处、经济与管理学院相关负责人,所有评委及参赛团队出席了开幕式。
本次“三创赛”校级赛采用现场答辩方式举行,共有43支团队报名,其中常规赛26支,实战赛17支,参赛学生来自电子商务、物流管理、产品设计、会展经济与管理、工业设计、智能制造工程、建筑经济信息化、信息管理与信息系统、电气自动化、国际商务、信用管理、税收学等10余个专业。经遴选,共有37支团队获得本次现场答辩资格,主题涉及电子商务应用领域的不同创新模式,涵盖绿色环保、乡村振兴、智慧物流等多个领域。校级赛评委会由3名高校教师和7名企业专家组成,他们本着公平、公正、公开的原则,对各团队的商业策划书和现场答辩进行打分,同时为团队项目发展提出了切实可行的意见和建议。

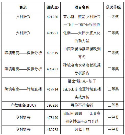
经激烈角逐,最终评选出常规赛获奖团队13支、实战赛获奖团队8支。晋级团队将在上海市赛前,按照评委的意见和建议继续修改方案,争取在市赛、国赛为我校赢得荣誉。
附:第十三届“三创赛”校级赛获奖名单
常规赛获奖名单

实战赛获奖名单


二工大官方微信